近日,南方+记者接到多位爆料人反映,在中介公司办理广州入户,缴纳数万元后,经过数月等待无果,公司只留下售后人员进行调解、拖延,诸多人员遭遇退费难题。
为办理入户花费数万元未果
法院判决退款后迟迟拿不到钱
爆料人张女士向记者表示,由于自身未达到广州入户标准,2023年11月,其在广州德志在线科技有限公司(以下简称“德志公司”)办理入户缴纳22000元,对方承诺可以帮助其评选中级职称,就可以办理入户,后来在德志公司的要求下,其社保还挂靠到了江门市榕霞农业有限公司。

张女士咨询入户时的聊天记录
“到了去年应该拿职称的时间,我在线上没有查到自己的信息,他们回复我说‘公司是线下通过相关部门内部渠道办理的’,长时间未办理下来后,我找公司对方业务员要求退费,遭到拒绝。”张女士说。
潘女士则被德志公司以“超龄”“学历不够”等原因要求缴纳67000元,“公司说我年龄已经过了,可以给我办理免考,费用高一些,当时交了5万元,说办理成了再交后面的尾款。”
“后来,业务员一直用话术拖延时间,我发觉不对劲后要求退费,对方不予理会。”去年8月,潘女士通过荔湾区人民法院审理了这起合同纠纷,年底,法院判决该公司归还潘女士缴纳的5万元。

去年底,法院判决应由公司归还潘女士钱款
判决书显示,根据双方的证据,被告在签订《委托服务协议》时,并未约定或告知原告本协议须经过两次申报且不成功才退费,被告仅在2024年8月19日向原告告知申报失败,要求进行第二次申报,这与双方的约定不符。原告可提出终止服务的要求,被告应退还原告已支付的全部费用50000元。

潘女士今年与售后的沟通记录
“法院虽然判决了,但是售后人员以各种走流程等理由拖延,还曾提出分期支付的方案。”据潘女士了解,有人与该公司达成分期协议,最终未拿到钱款。
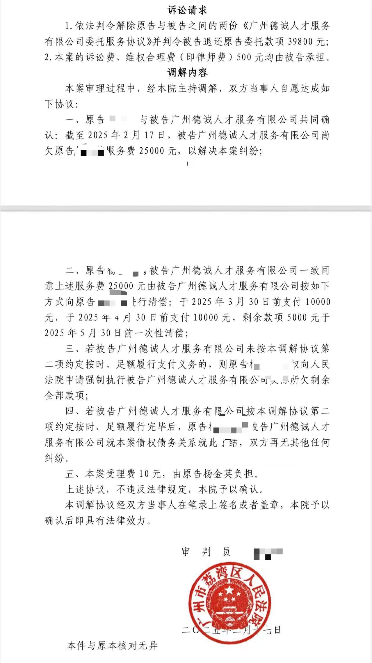
此外,杨女士在广州德诚人才服务有限公司缴纳了入户费用,签订了28000的委托服务协议。“第一次公司通知我考试没通过,引导我选免考入户,后来我又加了钱,也没办成功。”在这个过程中,杨女士还被要求停止在广州的社保,挂靠到其在韶关的代理公司。
由于杨女士的入户长期未办理下来,其到公司要求退款。“我申请退款后,公司继续拖延,和他们之前承诺的2024年5月之前办好不符。”今年2月,杨女士起诉至法院受理,希望解除服务协议,并退款总共交的款项39800元。

杨女士与德诚公司在法院的调解协议内容
“通过荔湾区人民法院调解,我和公司签订了调解协议,愿意亏损一部分,公司承诺分三期支付,一共还给我25000元,但是现在一笔钱都没有收到。”记者拨打杨女士提供的德诚公司代表律师电话,电话则一直无人接听。
根据企查查显示,广州德志在线科技有限公司、广州德诚人才服务有限公司均被列入失信被执行人。其中,德诚公司有27条失信被执行人信息,涉案金额69.62万,被执行人信息33条,涉及金额72.59元,德志公司有4条失信被执行人信息,涉案金额5.46万元,被执行人信息12条,涉案金额83.91万元。

相关公司被列为失信被执行人
受害者发现疑似关联公司
该公司回应:与他们无关
张女士告诉记者,后来其查到办理入户时德志公司要求社保挂靠的农业公司企业法人与广州珺燊投资有限公司相同,同时,也有在德志公司缴费的受害者发现自己缴费截图下面写的是商户全称是“广州珺燊教育咨询有限公司”。

张女士办理社保时候挂靠公司

德志公司一名缴费者的付款截图
记者查询企查查发现,6月7日,郭野不再担任广州珺燊投资有限公司法定代表人,6月9日,郭野也撤出了广州珺燊信息咨询公司的持股,但是郭野的关联企业仍有江门市榕霞农业有限公司、广州珺燊专利代理事务所等20家企业。

在张女士提供的德志公司员工发的自己公司的宣传视频中,办公地点天花板上挂的横幅也出现了“珺燊”公司的字眼。

据悉,由于大量要求德志公司退款的人员到位于海珠区的广州珺燊要求退款,该公司还曾经贴出公告,要求相关人员去找德志售后人员处理。记者拨打公告上售后人员茅先生的电话,其表示,相关信息是公司商业机密,记者无权代表其他当事人询问事件进展。

而德诚公司受害者也在天眼查查到,与德诚公司有关联的广州德诚在线科技有限公司法人唐继峰,曾投资佛山珺燊教育科技有限公司,目前该公司已注销。
6月6日下午,记者随爆料人来到位于海珠区的广州珺燊,看到该公司正在进行招聘。该公司前台张贴着公告,公告显示:“对于扰乱我司办公秩序以及造谣诽谤我司名誉权的一切人员,我司将收集相关资料数据进行追偿损失。”

随后,记者询问在门口佩戴该公司工牌的工作人员公司从事哪些业务,工作人员表示不清楚。记者再次咨询前台工作人员时,前台表示拒绝回答。
入户广告随处可见
警惕“包过”等字眼
记者在社交平台上搜索发现,一名为“珺燊入户”的视频账号正在从事入户宣传的业务,账号主体标注显示为“广州珺燊投资有限公司”,文案涉及“低学历、无房产”等字眼吸引入户需求客户,但未出现“包过、免考”等承诺。

记者通过珺燊公众号添加了一位咨询老师“李老师”,咨询入户后未得到回复。随后,记者在该公司公众号和抖音号上留下自己的联系方式,标明入户意向,截至发稿也未有咨询人员联系。
爆料人潘女士表示,“德志公司确实有成功入户的案例,那是因为本身这些案例就是符合条件的,我只有初中学历,对方口头承诺免考入户,在合同里写明入户不了全额退款,但是现在法院判决了也没有给退,明显就是个骗局。”

潘女士合同最后一页,有手写的退款承诺
早在2024年1月2日,广州市人力资源和社会保障局网站上就发布了温馨提醒,指出一些以“考证入户”为噱头,用“高通过率”“包通过”等不实承诺吸引急切落户群众的情况,相关部门已在核实查处。提醒市民办理引进在职人才入户可直接向人社部门申请,不收取任何费用,且考试组织规范,难度和通过率由国家统一设置,切勿轻信虚假承诺。
我们将持续关注此事,如有相关知情人士和受害者,可与我们联系,爆料电话020-87360888。
南方+记者 王越莹 贺达源

